新闻中心

实时更新中芯汇金最新动态,了解中芯汇金

一文看懂半导体产业链

发布时间 :2023-09-28 17:46:16


半导体市场规模

半导体下游应用广泛, 与经济发展密切相关。 半导体( semiconductor) 指常温下导电性能介于导体与绝缘体之间的材料, 其电阻率随着温度的升高而升高, 可用来制作集成电路与半导体器件。半导体下游应用广泛, 涵盖智能手机、PC、 汽车电子、医疗、通信技术、人工智能、物联网、工业电子和军事等各行各业。

从下游需求结构看, 计算机( 以 PC、服务器为主) 和通讯产品( 以智能手机为主) 构成全球半导体需求的主要需求来源,二者合计占比接近四分之三。根据 IC Insights 数据,2020 年计算机领域销售额占半导体下游比重为 39.7%, 通信领域销售额占比 35.0%, 其次为消费电子与汽车电子, 分别占比 10.3%和 7.5%。

图表 1:半导体行业下游销售结构
一文看懂半导体产业链(图1)
数据来源:IC Insights, 东莞证券研究所

电子信息时代 半导体销售额与全球经济增长关系愈发密切, 在经济发展中起到重要作用。 电子信息时代, 半导体在经济发展中扮演愈发重要的角色, 半导体销售情况与全球经济发展密切相关。根据 WSTS 与货币基金组织提供的数据, 在 1987-1999 年, 全球半导体销售额增长率与 GDP 增长率相关系数为 0.13, 而在 2000-2022 年二者相关系数提升至 0.46, 相关性大幅增强。随着下游 PC、 服务器、 智能手机和新能汽车等含硅量持续提升, 预计未来一段时间半导体销售金额与经济发展水平的相关程度有望继续提高。


图表 2:2000-2022 年全球半导体销售额同比增长率、 全球 GDP 实际增长率
一文看懂半导体产业链(图2)
数据来源:WSTS, 国际货币基金组织, 东莞证券研究所


行业销售规模复盘:下游创新驱动行业发展,行业规模在波动中增长。 我们对历年半导体销售情况进行复盘, 发现行业市场规模主要由下游创新决定, 下游终端销售情况与企业产能释放共同决定周期波动, 整体呈现出在波动中成长的特点。从 2015 年至 2022 年,全球半导体销售规模从 3,352 亿美元增长至 5,735 亿美元, 年复合增速为 7.97%, 高于同期全球 GDP 增速。

2015-2018 年:智能手机仍处于快速渗透期, 受下游智能手机、 TWS 等消费类电子需求旺盛的驱动, 全球半导体市场蓬勃发展, 市场规模从 3,352 亿美元增长至 4,688 亿美元,2015-2018 年复合增长率为 11.83%;

2019 年:以智能手机为代表的智能终端市场景气度下滑, 全球半导体周期向下, 叠加国际贸易摩擦加剧, 全球半导体产业市场规模为 4,123 亿美元, 同比下滑 12.05%;

2020-2022 年:随着 5G 终端规模不断扩大、 数据中心需求增加, 以及 AIoT 等智能化场景逐步拓展及汽车电子不断渗透, 叠加疫情背景下对远程办公、 居家娱乐等需求增加,全球半导体产业规模上行, 2020 年、 2021 年和 2022 年全球半导体市场规模分别为 4,404亿美元、 5,559 亿美元和 5,735 亿美元, 同比分别增长 6.82%、26.83%和 3.17%。


图表 3:2015-2022 年全球半导体市场规模
一文看懂半导体产业链(图3)
数据来源:WSTS, 东莞证券研究所


半导体行业分类。 根据世界半导体贸易统计组织( World Semiconductor Trade Statistics,WSTS) 将半导体产品细分为四大类:集成电路、 分立器件、 光电子器件和传感器。其中, 集成电路占据行业规模的八成以上, 其细分领域包括逻辑芯片、存储器、微处理器和模拟芯片等, 被广泛应用于 5G 通信、 计算机、 消费电子、 网络通信、 汽车电子、 物联网等产业, 是绝大多数电子设备的核心组成部分。

据 WSTS 数据, 2022 年全球集成电路、 分立器件、 光学光电子和传感器市场规模分别为4,799.88 亿美元、 340.98 亿美元。437.77 亿美元和 222.62 亿美元, 在全球半导体行业占比分别为 82.7%、 5.9%、 7.5%和 3.8%。在上述半导体产品分布中, 集成电路是技术难度最高、 增速最快的细分产品, 是半导体行业最重要的构成部分。

图表 4:半导体分类
一文看懂半导体产业链(图4)
数据来源:WSTS, 东莞证券研究所


图表 5:半导体细分品类销售额占比(2022 年)
一文看懂半导体产业链(图5)
数据来源:WSTS, 东莞证券研究所

图表 6:半导体各细分品类 2011-2022 年市场规模变化
一文看懂半导体产业链(图6)
数据来源:WSTS, 东莞证券研究所


集成电路: 集成电路(integrated circuit, IC) 是一种微型电子器件或部件, 采用一定的工艺, 把一个电路中所需的晶体管、 电阻、 电容和电感等元件及布线互连一起, 制作在一小块或几小块半导体晶片或介质基片上, 然后封装在一个管壳内, 成为具有所需电路功能的微型结构, 也叫做芯片。

根据处理信号类型的不同, 集成电路可分为数字芯片和模拟芯片。 按处理信号类型的不同, 集成电路可分为数字集成电路和模拟集成电路两大类, 其中数字集成电路用来对离散的数字信号进行算数和逻辑运算, 包括逻辑芯片、 存储芯片和微处理器, 是一种将元器件和连线集成于同一半导体芯片上而制成的数字逻辑电路或系统;模拟集成电路主要是指由电容、 电阻、 晶体管等组成的模拟电路集成在一起用来处理模拟信号的集成电路。根据 WSTS 数据, 2020 年逻辑芯片、 存储芯片、 微处理器和模拟芯片分别占集成电路市场规模的32.78%、 32.52%、19.29%和15.41%。


图表 7:2020 年全球集成电路产品构成
一文看懂半导体产业链(图7)
数据来源:WSTS, 东莞证券研究所


图表 8:模拟集成电路和数字集成电路对比
一文看懂半导体产业链(图8)
数据来源:希荻微招股说明书, 东莞证券研究所

分立器件: 指具有固定单一特性和功能, 且在功能上不能再细分的半导体器件, 如二极管、 三极管、 晶闸管、 功率半导体器件(如 LDMOS、 IGBT) 等。它内部并不集成其他任何的电子元器件, 只具有简单的电压电流转换或控制功能, 而不具备电路的系统功能。相比集成电路, 分立器件的体积更大, 但在超大功率、 半导体照明等场合, 分立器件相比集成电路具有优势。
图表 9:分立器件-二极管 
一文看懂半导体产业链(图9)
数据来源:互联网, 东莞证券研究所 

图表 10:分立器件-三极管
一文看懂半导体产业链(图10)
数据来源:互联网, 东莞证券研究所

图表 11:分立器件-IGBT
一文看懂半导体产业链(图11)
数据来源:互联网, 东莞证券研究所


图表 12:分立器件部分种类
一文看懂半导体产业链(图12)
数据来源:互联网,东莞证券研究所


光学光电子器件(photoelectron devices):是利用电-光子转换效应制成的各种功能器件。光电子器件应用范围广泛,包括光通讯、光显示、手机相机、夜视眼镜、 微光摄像机、光电瞄具、红外探测、红外探测、红外制导、 医学探测和透视等多个领域。


图表 13:光学光电子器件种类
一文看懂半导体产业链(图13)
数据来源:WSTS, 东莞证券研究所 
 
传感器(sensor):根据国家标准准 GB/T7665-2005 的定义, 传感器指能感受被测量并按照一定的规律转换成可用输出信号的器件或装置, 它能够侦测环境中所发生的事件或变化, 并将此消息传送至其他电子设备(如中央处理器) 的设备, 通常由敏感元件和转换元件组成, 一般包含传感单元、 计算单元和接口单元。传感器种类繁多, 根据测量用途不同可将其分为温度传感器、压力传感器、 流量传感器、 气体传感器、 光学传感器和惯性传感器等。


图表 14:传感器分类
一文看懂半导体产业链(图14)
数据来源:赛瑞研究,东莞证券研究所

半导体产业结构


半导体产业链情况。 从生产流程角度看, 半导体生产主要分为设计、 制造和
封测三大流程, 并需要上游的半导体设备与材料作为支撑。以集成电路为代表的都不同产品下游应用广泛, 下游创新引领的需求增长是半导体产业快速发展的核心驱动力。


图表 15:半导产业链
一文看懂半导体产业链(图15)
数据来源:盛美上海招股说明书, 东莞证券研究所


集成电路设计:指按照既定的功能要求设计出所需要的电路图, 最终的输出结果为掩膜版图。我国的集成电路设计产业发展起点较低, 但依靠着巨大的市场需求和良好的产业政策环境等有利因素,已成为全球集成电路设计产业的新生力量。从产业规模来看,我国大陆集成电路设计行业销售规模从 2010 年的 383.0 亿元增长至 2021 年的 4,519.0 亿元,年复合增长率约为 25.15%;而本土产业链的逐步完善, 也为国内初创芯片设计公司提供了晶圆制造支持, 叠加产业资金与政策支持,以及海外人才回流, 我国芯片设计公司数量快速增加。据中国半导体行业协会数据, 自 2010 年以来,我国芯片设计公司数量大幅提升,2010 年仅为 582 家,2022 年增长至 3,243 家,2010-2022年年均复合增长率约为 15.39%。


图表16:2010-2022 年中国芯片设计企业数量增长情况
一文看懂半导体产业链(图16)
数据来源:中国半导体行业协会, 东莞证券研究所


图表 17:我国集成电路设计业销售额及同比增长率
一文看懂半导体产业链(图17)
数据来源:中国半导体行业协会, 东莞证券研究所


集成电路制造: 集成电路制造指将设计好的电路图转移到硅片等衬底材料上的环节, 即将电路所需要的晶体管、 二极管、 电阻器和电容器等元件用一定工艺方式制作在一小块硅片、 玻璃或陶瓷衬底上, 再用适当的工艺进行互连, 然后封装在一个管壳内, 使整个电路的体积大大缩小, 引出线和焊接点的数目也大为减少。

从工艺流程看, 集成电路制造工艺一般分为前段(Front End of Line, FEOL)和后段(Back End of Line, BEOL)。前段工艺一般是指晶体管等器件的制造过程, 主要包括隔离、栅结构、源漏、接触孔等形成工艺。后段工艺主要是指形成能将电信号传输到芯片各个器件的互连线, 主要包括互连线间介质沉积、 金属线条形成、 引出焊盘(Contact)制备工艺为分界线。

近年来, 受益中芯国际、 华虹半导体等本土晶圆代工厂崛起, 以及台积电等晶圆代工龙头企业在中国大陆设厂, 我国集成电路制造产业市场规模实现快速增长。据中国半导体行业协会数据, 2010 年至 2021 年, 中国大陆集成电路制造业产业规模从 409.0 亿元增长至 3,176.3 亿元, 2010-2021 年间复合增长率为 20.48%;其中, 中芯国际年度营收从84 亿元增长至 507.57 亿元, 2011-2022 年复合增长率为 17.77%。


图表 18:中国大陆集成电路制造业销售额及同比增长率
一文看懂半导体产业链(图18)
数据来源:中国半导体行业协会, 东莞证券研究所


图表 19:2011-2022 年中芯国际年度营收及同比增长率
一文看懂半导体产业链(图19)
数据来源:中芯国际财报, 东莞证券研究所

行业竞争格局: 台积电一家独大, 中芯国际、 华虹半导体快速崛起。集成电路制造需要上千个步骤, 各环节之间的紧密配合与误差控制需要大量经验积累, 任何一个步骤的误差都可能导致芯片良率大幅下滑, 因此具备极高的技术门槛。除技术外, 半导体制造环节也具有极高的资金要求, 建设一座晶圆厂的资本开支需要数十亿甚至上百亿美元。极高的技术、 资金壁垒导致极高的行业集中度, 目前行业呈现台积电一家独大的竞争格局,在制程工艺与市场份额方面保持双重领先。根据 Trendforce 数据,22Q4 台积电实现营收 199.62 亿美元, 市场份额高达 58.5%, 同比提高 2.4pct, 遥遥领先其他晶圆代工厂商;内资方面,大陆半导体制造业以中芯国际和华虹半导体为代表, 近年制程技术不断提升, 生产规模持续扩大, 实现快速崛起。2022 年第四季度,中芯国际与华虹半导体分别实现营收 16.21 亿美元与 8.82 亿美元, 分列全球第五、 第六位。


图表 20:2022 年第四季度全球前十大晶圆代工厂营收排名
一文看懂半导体产业链(图20)
一文看懂半导体产业链(图21)
数据来源:Trendforce, 东莞证券研究所
注:力积电进包含晶圆代工营收;华虹集团包含华虹宏力和上海华力


集成电路封测:受益产业转移,我国 IC 封测产业增速高于全球平均水平。 封测行业位于半导体生产制造环节的下游, 需要大量的设备与人员投入, 属于资本密集型、 人员密集型产业。与集成电路其他领域相比, 封测门槛相对较低, 是国内半导体产业链中技术成熟度最高、 最容易实现国产替代的领域。过去十余年, 在半导体产业转移、 人力资源成本优势、 税收优惠等因素促进下, 全球集成电路封测产能逐步向亚太地区转移, 我国IC 封测业起步较早, 凭借劳动力成本优势和广阔的下游市场承接了大量封测订单转移,因此发展较为迅速, 近年市场规模稳步增长。近年来, 全球集成电路封测产业进入稳步发展期, 2014-2021 年行业市场规模复合增长率为 4.27%, 而我国受益于下游智能手机等终端应用的蓬勃发展, 封测产业增速领先全球。据中国半导体行业协会数据统计, 中国集成电路封测业年度销售额从 2014 年的 1,256 亿美元增至 2021 年的 2,763 亿美元,2014-2021 年符合增长率约为 11.92%, 远高于同期全球平均水平, 随着下游应用持续发展以及先进封装工艺不断进步, 国内封测行业成长空间广阔。


图表 21:2014-2021 年全球集成电路封测行业市场规模及同比增长率
一文看懂半导体产业链(图22)
数据来源:Yole, 东莞证券研究所

图表 22:2014-2021 年中国集成电路封测销售额及同比增长率
一文看懂半导体产业链(图23)
数据来源:中国半导体行业协会, 东莞证券研究所

封测为我国集成电路领域最具竞争力环节, 共有四家厂商营收进入全球前十。 目前我国集成电路领域整体国产自给率较低, 尤其是在半导体设备、 材料与晶圆制造等环节,与国际领先水平差距较大, 而封测为我国集成电路领域最具国际竞争力的环节。近年来,以长电为代表的几家国内封测龙头企业通过自主研发和并购重组, 在先进封装领域不断发力, 现已具备较强的市场竞争力, 有能力参与国际市场竞争。据芯思想研究院数据,2022, 中国大陆有 4 家企业进入全球封测厂商前十名, 分别为长电科技、 通富微电、 华天科技和智路封测、 全年营收分列全球第 3、 第 4、 第 6 和第 7 位。


图表 23:2022 年全球封测前十强预估排名

一文看懂半导体产业链(图24)
数据来源:芯思想研究院( 2023 年 1 月) , 东莞证券研究所
注:智路封测的营收包括 UTAC 和日月新半导体

我国集成电路市场持续增长, 产业结构不断优化。根据中国半导体行业协会数据,2010-2021 年我国集成电路销售额从 1,424.0 亿元增长至 10,458.3 亿元, 年复合增长率为 19.87%。在率先经历全球产业转移和多次产业并购后,集成电路封测产业成为我国最具全球竞争力的半导体细分领域,在 2016 年以前销售额在三大环节中位列第一;近年来, 以华为海思为代表的国内 IC 设计企业快速崛起, 带动 IC 设计产业销售额占比快速提高, 销售规模于 2016 年超过封测业位列第一;而中芯国际、 华虹半导体等本土晶圆厂的崛起, 也带动我国集成电路制造产业市场规模增长, 于 2020 年超过 IC 封测位列第二。附加值更高的集成电路设计、 制造产业占比提高, 表明我国 IC 产业结构逐步优化,从封测业一家独大的模式不断发展为 IC 设计、 制造与封测三业并举的完整集成电路产业链。


图表 24:我国集成电路各环节销售额
一文看懂半导体产业链(图25)
数据来源:中国半导体行业协会, 东莞证券研究所

图表 25:我国集成电路各环节销售额占比
一文看懂半导体产业链(图26)
数据来源:中国半导体行业协会, 东莞证券研究所

半导体市场规模


21 世纪之后,全球半导体产业持续向中国大陆转移。 纵观全球半导体产业的发展历程,经历了由美国向日本、 向韩国和中国台湾地区及中国大陆的几轮产业转移, 目前中国大陆已成为全球最重要的半导体应用和消费市场之一。根据 IC Insights 数据, 2022 年中国大陆共有 23 座 12 寸晶圆厂正在投产, 合计月产能约 104.2 万片, 而国际半导体产业协会(SEMI) 预计,至 2026 年, 中国大陆 12 寸晶圆厂月产能有望达到 240 万元,全球比重提升至 25%。一般而言, 新晶圆厂从建立到生产的周期大概为 2 年, 因此未来几年我国晶圆制造产能仍有望持续增长, 并带动上游半导体设备、 材料发展。


图表 26:全球半导体产业区域转移历程  
一文看懂半导体产业链(图27)
数据来源:盛美上海招股说明书, 东莞证券研究所


中国集成电路产量快速提升,半导体销售额占全球比重有所提高。 受益消费电子、PC等市场蓬勃发展, 以及国产替代不断推进, 2016-2022 年我国集成电路产量从 719.52 亿块增长至,3241.9 亿块, 年复合增速为 12.08%;市场规模方面, 我国半导体产业销售额增速高于全球平均水平, 占全球比重有所提升。2014 第二季度我国半导体销售额占全球比重为 26.37%, 至 2020 年第二季度提升至 35.52%, 虽然 2022 年以来销售额占全球比重有所下降, 但仍维持在 30%左右。


图表 27:我国集成电路产量快速提升
一文看懂半导体产业链(图28)
数据来源:国家统计局, 东莞证券研究所

图表 28:2014-2022 年中国半导体销售额及占全球比重
一文看懂半导体产业链(图29)
数据来源:WSTS, 东莞证券研究所

半导体 IC 成为我国最大贸易逆差商品,供应缺口巨大。 近年来, 集成电路进口金额超过原油、 汽车整车与汽车零部件等商品, 成为我国进口金额最大的商品品类。据海关总署数据, 近年我国集成电路进口金额快速增长, 贸易赤足逐年扩大, 由 2010 年的 1,277.4亿美元扩大到 2022 年的 2,616.61 亿美元, 旺盛的下游市场需求与较低的自给率之间形成巨大缺口。由于集成电路行业存在巨大的供给缺口与贸易逆差, 我国发展集成电路产业迫在眉睫, 产业链相关企业迎来机遇。

从海关总署公布的进出口细分元器件看(处理器、 控制器、 存储器、 放大器、 其他集成电路和集成电路零件) , 其中处理器及控制器进口金额 2,051 亿美元, 占比 49.2%, 同比增长 2.7%;存储器进口金额 1,013 亿美元, 占比 24.3%, 同比下降 7.1%。处理器及控制器贸易逆差为 1,528 亿美元, 存储器贸易逆差则下降至 310 亿元。由此可见, 我国集成电路领域在存储器方面的自主可控程度有所提高, 而在处理器、 控制器等方面对外依赖程度仍然较高。


图表 29:中国集成电路进出口金额(亿美元)
一文看懂半导体产业链(图30)
数据来源:海关总署, 东莞证券研究所

海外科技领域制裁加剧,限制国内半导体先进制程发展。近年来中美摩擦加剧, 美国针对中国在高科技领域的限制增多, 企图通过加大制裁力度来限制国内集成电路产业发展。2020 年 12 月, 美国将中芯国际列入“实体清单” , 限制企业 14nm 及以下半导体制程的扩产;2022 年 8 月, 美国签署《芯片与科学法案》 , 主要用于增强美国本土晶圆厂的竞争力, 并明确规定获得美国政府补贴的企业, 10 年内不得在中国大陆扩产 28nm 以下的芯片制造。《芯片法案》 的签署, 进一步加剧了中美在高科技领域的脱钩程度, 导致国内芯片先进制程发展受到限制。

图表 30:海外制裁限制我国半导体产业发展
一文看懂半导体产业链(图31)
数据来源:《中美战略竞争下两岸半导体产业发展问题研究》, 美国商务部,东莞证券研究所

集成电路战略地位显著,多项政策出台产业发展。 集成电路产业战略地位显著, 为鼓励集成电路产业发展, 推进自主可控, 摆脱受制于人的情况, 国家先后出台一系列集成电路投资税收减免、 政府补贴相关政策, 举国之力保障供应链安全, 促进行业健康发展。


图表 31:我国先后颁布多项政策促进集成电路行业发展
一文看懂半导体产业链(图32)
一文看懂半导体产业链(图33)
数据来源:政府网站, 东莞证券研究所


半导体设备:可分为前道/后道设备,是晶圆线扩产的主要支出来源。 半导体设备分为前道晶圆制造设备和后道封装设备, 其中前道设备包括光刻机、 刻蚀机、 CVD 设备、 PVD设备、 离子注入设备和 CMP 研磨设备等, 后道设备包括测试机、 探针台和分选机等。据SEMI, 一条半导体产线中, 半导体设备投资占比高达 80%, 厂房和其他支出仅占 20%。而在前道制造设备中, 投资占比前三分别为光刻机、 刻蚀机和 PVD 设备, 占比分别为 30%、20%和 15%, 其后分别为 CVD、 量测设备、 离子注入机、 CMP 和扩散/氧化设备。




图表 32:晶圆厂资本支出占比情况
一文看懂半导体产业链(图34)
数据来源:SEMI, 东莞证券研究所
图表 33:前道设备中设备投资占比
一文看懂半导体产业链(图35)
数据来源:WSTS, 东莞证券研究所    

行业竞争格局:海外厂商先发优势明显,国产替代迫在眉睫。 半导体设备对质量、 参数和运行稳定性等方面要求极高, 因此行业具有较高的技术壁垒, 且需投入大量资金用于研发和购买原材料与零部件, 下游客户认证后不会轻易更换厂商, 因此具有一定的客户粘性, 取得先发优势的企业更易保持与巩固优势。


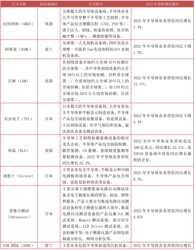
从行业竞争格局看,全球半导体设备的市场集中度极高, 单一设备的主要参与厂商一般不超过 5 家, 美、 日、 欧技术保持领先, 代表性厂商包括应用材料(美国) 、 阿斯麦(荷兰) 、 泛林半导体(美国) 和东京电子(日本) 等。据 CINNO Research 数据显示, 2022年全球上市公司半导体设备业务 top10 营收合计达 1,030 亿美元,同比增长 6.1%, 且均来自美国、 日本与荷兰。从营收金额来看, 前四大设备商的半导体业务 2022 全年的营收均已超过 160 亿美元。


图表 34:2022 年全球上市公司半导体设备业务营收 top10
一文看懂半导体产业链(图36)
一文看懂半导体产业链(图37)
数据来源:CINNO Research, 东莞证券研究所


中国大陆是全球最大的半导体设备销售市场,设备采购需求旺盛。 根据国际半导体产业协会(SEMI)数据, 我国半导体设备销售额从2005 年的 4.05%提升至2022年的 26.26% ,2022 年销售额达 283 亿美元, 连续三年成为全球最大的半导体设备市场。国内半导体设备市场的旺盛需求与较低的国内供应之间形成较大的供需缺口,国产替代空间广阔。


图表 35:中国大陆半导体设备销售额及占全球比重变化
一文看懂半导体产业链(图38)
数据来源:SEMI, 东莞证券研究所 

图表 36:中国大陆是全球最大的半导体设备销售市场(2022年)
一文看懂半导体产业链(图39)
数据来源:SEMI, 东莞证券研究所

图表 37:2022 年全球各地区半导体设备销售情况(亿美元)
一文看懂半导体产业链(图40)
数据来源:SEMI, 东莞证券研究所    

半导体材料:细分领域众多, 各子行业之间差距较大。半导体材料行业位于半导体产业链上游, 是半导体产业链中细分领域最多的环节, 细分子行业多达上百个。按大类划分,半导体材料主要包括晶圆制造材料和半导体封装材料, 其中晶圆制造材料包括硅片、 光掩模、 光刻胶、 电子特气、 靶材、 CMP 抛光材料(抛光液和抛光垫) 等, 封装材料则包括封装基板、 引线框架、 键合线和封装树脂等。根据国际半导体产业协会(SEMI) 数据,2020 年全球晶圆制造材料价值占比前五分别为:硅片(35%)、电子特气(13%)、光掩模( 12%) 、 光刻胶辅助材料( 8%) 和湿电子化学品(6%), 封装材料市场规模前五则分别为:封装基板(48%)、引线框架(15%)、键合线(15%)、 封装树脂(10%) 和陶瓷封装(6%) 。由于半导体材料子行业众多, 且各细分领域之间差距较大, 因此各子行业龙头各不相同。


图表 38:2020 年晶圆制造材料市场占比
一文看懂半导体产业链(图41)
数据来源:SEMI, 东莞证券研究所

图表 39:2019 年封装材料市场占比
一文看懂半导体产业链(图42)
数据来源:Wind, 东莞证券研究所

半导体材料:核心材料进口依赖度较大,国产替代空间广阔。半导体核心材料技术壁垒极高, 国内绝大部分产品自给率较低,市场被美国、日本、欧洲、韩国和中国台湾地区的海外厂商所垄断。以占比最大的晶圆制造材料——半导体硅片为例,前五大厂商份额占比超过 95%,其中 top3 日本信越化学、 SUMCO 和台湾环球晶圆合计占据全球 74%份额(2020年数据,SEMI), 国内企业以沪硅产业为代表, 距国际领先水平仍存在较大差距;而在格局相对分散的封装基板领域, 前七大厂商占比也接近 70%, 主要被台湾、日本和韩国厂商占据。国内半导体材料企业仅在部分领域已实现自产自销, 在靶材、 电子特气、CMP 抛光材料等细分产品已经取得较大突破, 部分产品技术标准达到国际一流水平,本土产线已实现大批量供货。


图表 40:2020 年硅片领域竞争格局
一文看懂半导体产业链(图43)
数据来源:DEALLAB, 东莞证券研究所


图表 41:2020 年封装基板竞争格局
一文看懂半导体产业链(图44)
数据来源:Prismark, NTI, 东莞证券研究所
资料来源:东莞证券研究所



分享到微信朋友圈 ×

免费咨询

*姓名:
*手机:
邮箱:
区域:
您的问题:

感谢您的关注,您有任何问题都可以在此留下信息,中芯汇金会及时为您提供帮助。

提交